时间:2026-01-19 13:37
来源:中国水网
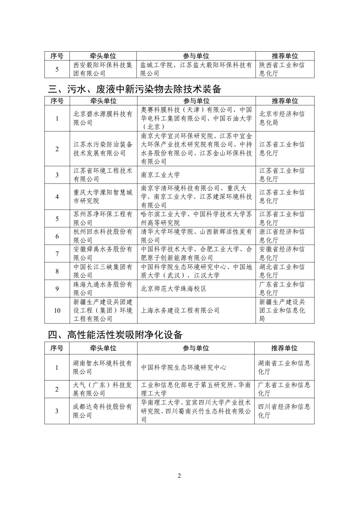
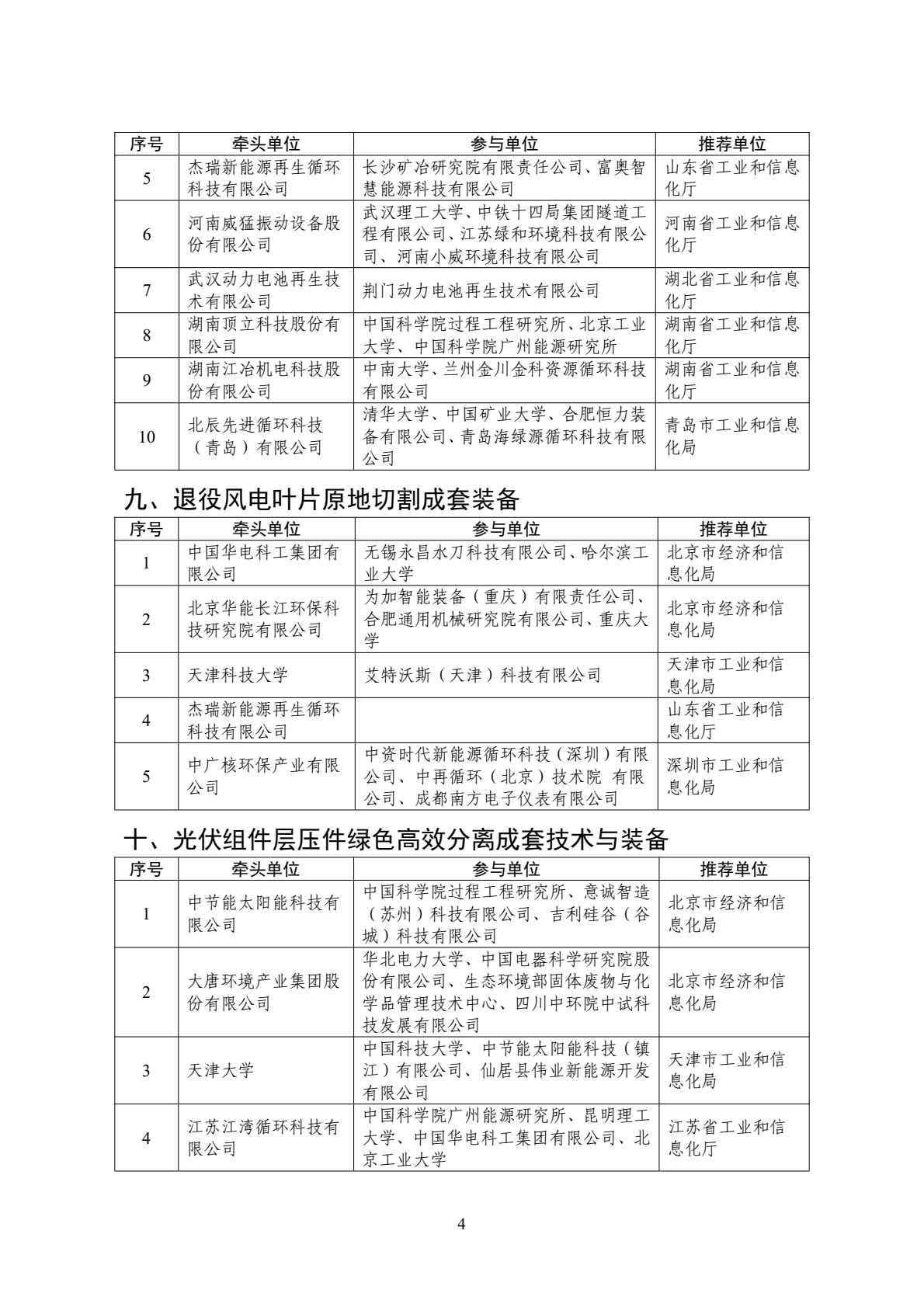
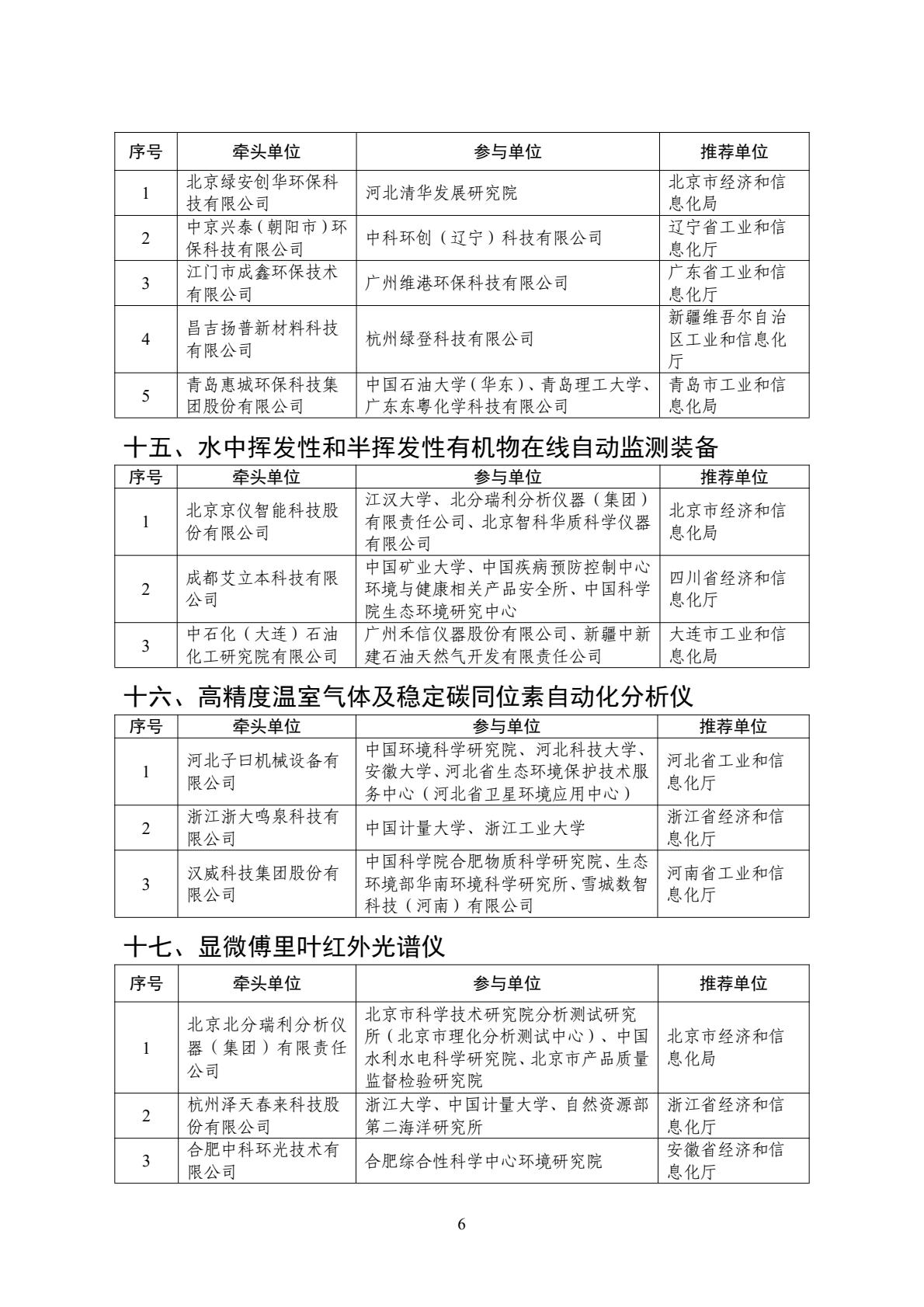
1月19日,工信部发布2025年重大环保技术装备创新任务揭榜挂帅入围单位名单公示。据了解,多家e20环境平台圈层企业上榜该名单。

入围名单聚焦27类环保技术装备创新方向,覆盖污染治理、资源循环利用、环境监测三大核心领域,公示时间:2026年1月19日至1月23日。
详情如下:









编辑:赵利伟
ku游体育的版权声明:
凡注明来源为“中国水网/中国固废网/中国大气网“的所有内容,包括但不限于文字、图表、音频视频等,ku游体育的版权均属e20环境平台所有,如有转载,请注明来源和作者。e20环境平台保留责任追究的权利。
媒体合作请联系:李女士 13521061126
