时间:2025-06-16 09:31
来源:生态环境部
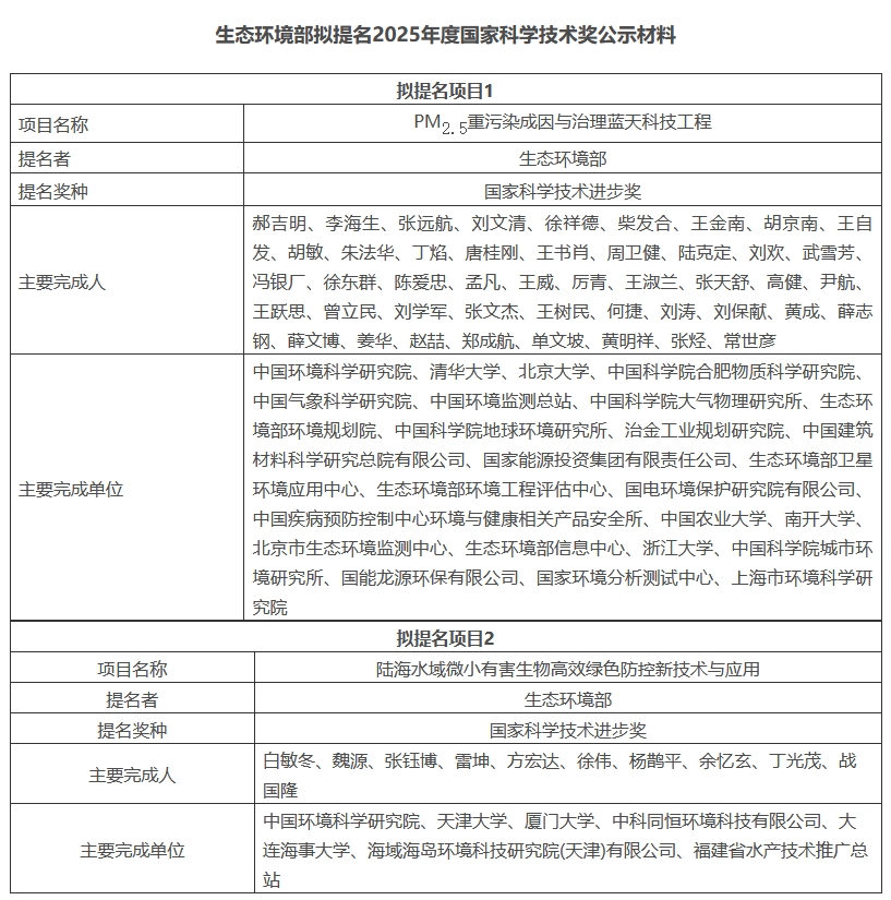
6月12日,生态环境部发布关于拟提名2025年度国家科学技术奖的公示。详情如下:
关于拟提名2025年度国家科学技术奖的公示
根据《国家科学技术奖励工作办公室关于2025年度国家科学技术奖提名工作的通知》的有关要求,现将我部拟提名2025年度国家科学技术奖予以公示。自公示之日起5日内,任何单位和个人对公示内容持有异议,均可在公示期内通过书面或电话实名提出。
联系地址:北京市东长安街12号生态环境部科技与财务司(邮编:100006)
联系电话:(010)65645399,65645391
传 真:(010)65645374
生态环境部科技与财务司
2025年6月12日


编辑:赵利伟
ku游体育的版权声明:
凡注明来源为“中国水网/中国固废网/中国大气网“的所有内容,包括但不限于文字、图表、音频视频等,ku游体育的版权均属e20环境平台所有,如有转载,请注明来源和作者。e20环境平台保留责任追究的权利。
媒体合作请联系:李女士 13521061126
